1xbet(中国)官方网站
WELCOME TO Tangshan Jinghua Steel Pipe Co.,Ltd.
简体中文
|
ENGLISH
网站1xbet(中国)官方网站
关于京华
企业概况
1xbet(中国)官方网站
员工风采
组织架构
荣誉证书
大 事 记
在线视频
产品与服务
产品展示
质量保障
销售服务
新闻与资讯
最新公告
1xbet(中国)官方网站
行业动态
设备与工艺
生产设备
检测设备
工艺流程
环保节能
工程与业绩
客户业绩
重点工程
1xbet(中国)官方网站
联系方式
相关企业
网上地图
网站地图
最新公告
1xbet(中国)官方网站
行业动态
您所在的位置:
网站1xbet(中国)官方网站
-
新闻与资讯
-
最新公告
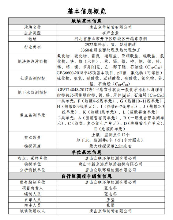
1xbet(中国)官方网站 2022年度土壤和地下水自行监测报告(公示版)
发布人:admin 发布时间:2022-09-30 浏览次数:5981次
看详细报告请下载附件
1xbet(中国)官方网站 2022年度土壤和地下水自行监测报告(公示版).pdf
上一篇:
1xbet(中国)官方网站 关于“1xbet(中国)官方网站 改扩建6000L每小时废酸再生处理站项目”环境保护设施竣工、试运行公示
下一篇:
1xbet(中国)官方网站 年产10万吨钢管防腐深加工项目竣工环境保护验收意见公示
【
打印本页
】 【
关闭本页
】
1xbet(中国)官方网站
营业执照
版权所有: Copyright 2020-2023 All rights reserved.
冀ICP备19025769号-1
互联网违法信息举报
技术支持:
文豪科技
地址:河北省唐山市开平区新苑路118号 联系人:李辉 电话:0315-3371222 传真:0315-3371538 邮编:063021 E-mail:tshqlt@163.com